C/C++开发笔记
数据结构(6)—图结构
admin 于 2022-04-05 05:48 发表在 C/C++开发笔记,1347次阅读,1条评论
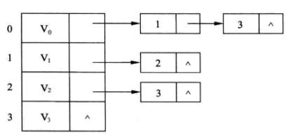
某有向图的邻接表表示:

数据结构(5)—树结构
admin 于 2022-04-03 03:48 发表在 C/C++开发笔记,1390次阅读,暂无评论
一棵二叉树示例:

数据结构(4)—队列
admin 于 2022-04-01 02:46 发表在 C/C++开发笔记,1587次阅读,暂无评论
队列的示意图,如下:

数据结构(2)—链表
admin 于 2022-03-16 01:45 发表在 C/C++开发笔记,1355次阅读,暂无评论
单链表结构示意图:

数据结构(1)—顺序表
admin 于 2022-03-06 03:43 发表在 C/C++开发笔记,1367次阅读,暂无评论
顺序表示例运行结果:

